告——地道重庆老火锅应用方案》发布PG麻将胡了《中国餐饮供应链研究报
毛肚●◁◇•▼…、鸭肠▷■▽▷▪、黄喉等食材的呈味物质被牛油吸附融合■•-▽◇▪,但是改用一次性锅底后△•,进一步丰富了老油风味=□□▷☆,不仅存在一些健康风险△•△▼■大蛋糕甜品其中6家上海就有!麻将胡了试玩
绿蛋糕▷○,全称为■□△-“斑斓戚风蛋糕(Pandan Chiffon Cake)▪▷”-□,由热带植物斑斓叶作为原料制成-•△。糕体蓬松湿润△◁▽•、香甜
更多
大蛋糕甜品其中6家上海就有!麻将胡了试玩,,
重庆火锅巨大的市场吸引力在一定程度上来自于老油赋予的独特风味☆○。从科学层面看▽▼▪▷,针对重庆老火锅的这一痛点▽■,不符合食品安全规范要求•◆。使其成为承载百味的活体档案馆•◇•。难以实现工业化标准生产■●□▽▪◁。
《编码物候》展览开幕 北京时代美术馆以科学艺术解读数字与生物交织的宇宙节律
重庆火锅市场竞争日益激烈★□▼=,如何在符合食品安全标准的条件下最大程度地保留传统重庆火锅的风味成为各大品牌稳定客源的突围关键=▷▷。针对这一问题◆●▽,聚慧餐调的佬油集1983产品为重庆火锅品牌提供了风味统一且合规的解决方案▪△-。
在中餐菜系的工业化浪潮中◇★,火锅凭借对工业化适配性的天然优势●=○◆▽,成为中餐赛道中最具产业纵深的品类之一=…◁□。其中▲•=▪,作为火锅赛道--“顶流▷◇”的重庆老火锅▪◇••★●,凭借老油赋予的独特醇厚风味-◁,长期占据消费者心中的火锅▲…“TOP 1-▲•”□=○△。
理想L8烧毁一年后离奇◇=“复活▪▼…•◇◁”现身郑州街头▪••◇○!原车主可远程操控☆☆…▷,事故停车场称损毁车辆已处理=▼▪☆▲,交警部门介入
其中○■◇,重庆派系火锅的热度和认知度位居所有派系火锅榜首◇=◁•△□。从抖音话题播放量来看●▽☆▼▼☆,重庆火锅以超200亿次的超高热度遥遥领先★◇▪,是第二名粤式火锅的1◁•▼•▲▲.7倍△□=,更远超其他火锅派系◁-★◆。这不仅体现了以重庆火锅为代表的牛油火锅在消费者心中的强势认知度▼▷,更反映出其作为□△•◆▪“国民火锅◇★=”的持久吸引力…■◆□。
可分解出4-乙基愈创木酚等数百种稀有芳香物质△□○▽。以下为报告的部分内容展示◇◇●□•■。更与国家食品安全法规相悖…●•=;然而▼▼=◆,
佬油集1983借助先进的超釜技术◇▽▷…◆▲,利用不同发酵阶段的原材料▪◆,借助可控菌种生成多种发酵产物PG麻将胡了…▷,通过三次阶梯型升温和降温▼○◆□,深度模拟老火锅反复烹煮的温度▼○•、压力变化▪○▷,实现香味物质的拆解和重组=△▼-▽★,深度还原重庆老火锅的经典风味=▷□▪■…。
红餐产业研究院研究发现=-,重庆火锅在每一次涮煮过程中◆▪□▽,传统老油反复使用的模式•○▪•▽,老油的独特风味源于独特的菌群共生系统☆•…:长江与嘉陵江交汇处形成的特殊气候▼-□☆◁●,然而▲◇•▽☆!
红餐产业研究院认为☆●▲●△▲,未来-◆,火锅行业的发展将高度依赖产品标准化的深化…▲▷△、后厨智能化的落地与供应链平台化的支撑▷○▪。作为中式复合调味料的领导者◇•=•-▲,聚慧餐调所践行的从客户需求出发○▲、以市场为导向-◁、提供柔性化定制服务▷•-▲■,正是顺应这一趋势的重要实践▼▷。
此外▪▲▲▪▷,聚慧餐调的佬油集1983在不同消费场景下的定价及收益方面●◇,可依据场景属性差异化设定锅底价格及对应收益空间■-▷◇★△。例如▷□◆▲▷,针对主打方便快捷与高性价比的一人食火锅或外卖小锅场景☆▲,假如锅底定价推荐为8元/锅★▲•◆=◁,毛利率最高可达75◆▲▪▽.05%★■;面向侧重社交属性的大众堂食场景●•,锅底推荐定价若为48元/锅•★☆▽○,毛利率最高可达58▷=▽★☆▽.42%◆•★=●;而针对高端消费场景◆▽,锅底◁○•,如果定价为68元/锅▪◁▷=□▽,毛利率则能稳定维持在60%以上◁☆,最高可突破70%◇▽=▪●。
在成本及收益方面…▲,以2至4人份的大众堂食火锅为例▼○,其单锅锅底成本约为9◇▽▷.68元=●。结合市场消费需求与成本核算模型☆◁▲=,该场景下锅底如果定价39•=▷▷…▷.9元/锅…◆▲=★★,对应毛利率可达75●★.74%●○△。
特别声明▽☆=:以上内容(如有图片或视频亦包括在内)为自媒体平台★◆“网易号□▪◇★”用户上传并发布PG麻将胡了■○=○,本平台仅提供信息存储服务◇★▪▲告——地道重庆老火锅应用方案》发布。
纵观当前餐饮市场•=●,火锅赛道虽保持稳步增长态势▪□•◆◇■,但竞争已进入精细化运营与供应链决胜的新阶段◁▼-。重庆老火锅作为川渝火锅的核心代表▪◇,其合规与守味的矛盾☆▽=○•,对重庆火锅赛道来说既是发展的挑战■◇…▲=,更是产业升级的契机□☆■。
鲜切牛肉火锅脱胎于传统潮汕牛肉火锅=▲▷•○◁,近年随着消费者对高品质火锅的消费需求上升而迅速崛起-◆▪。如何在突出食材本鲜的同时赋予锅底足够的风味深度▪◇▽▷,成为鲜切牛肉火锅品牌差异化竞争的关键==PG麻将胡了《中国餐饮供应链研究报。佬油集1983可助力品牌打造兼具品质感与记忆点的鲜切牛肉火锅新体验◁◁◇…。
聚慧餐调推出的佬油集1983具有较强的普适性▲◁▷★◇▲,不仅适用于传统的重庆火锅产品◆▽•,也为有料火锅的迭代升级提供了契机•…●☆☆。
同样以2至4人份的大众堂食火锅为例PG麻将胡了…▼▪■◁●,鲜切牛肉火锅的单锅锅底成本约为6•=▷.42元▪★■△,若门店定价为28◆○▪□.8元/锅▽△▼,经测算毛利率可达77▪▼○△.71%◇◆☆。其他延伸场景◆●,如一人食火锅/外卖小锅▷▽▷▪…、高端场景或特色套餐的毛利率则分别可达58●★.36%★▲-▽、76□○▷.03%★••□◁□。
NBA球队最新估值◇▷▪●:勇士113▷◇.3亿连续5年领跑 火箭第10开拓者第24
女歌手演唱会突然被取消▼•!主办方表示票房无法覆盖成本△□,其上海站仍在正常售票
在反复熬煮中形成◆●“发酵矩阵▲★◁▷”…-◆■▼-,红餐产业研究院推出了《中国餐饮供应链研究报告——地道重庆老火锅应用方案》=★▽△◆。又存在难以还原经典风味的尴尬☆□○。锅底久煮可能会导致食用油过氧化值和酸价过高■□▷■▲,传统的老油是重庆老火锅地道风味的核心载体••。
火锅市场规模在不断扩大的同时□□○◆,我国火锅市场进一步细分••,形成了众多派系=-●☆▲●,如麻辣鲜香的川渝火锅★…•、清淡鲜美的粤式火锅▲□☆…▽、豪放浓郁的北派火锅以及近年大火的酸辣开胃的云贵火锅等▪◁▲。在这些众多派系中•○▽△,川渝火锅凭借深厚的消费基础与独特的风味壁垒○☆,以31○☆▪◆●•.3%的市场份额稳居火锅市场首位-▼…,展现出强劲的品类竞争力◇△△●。
针对重庆老火锅传统工艺与现代食品安全标准间的核心矛盾■…,头部供应链企业正加速技术破局…▪▲-。作为深耕火锅工业化的代表◆◇•●,聚慧餐调通过自主研发的佬油集1983产品体系◆▼,率先提出▽◇▪=▼■“新油老味▼○▪•▼◁”的工业化解决方案□▲…▼•,彻底规避老油食安风险■▲▽○。
孕育了空气中悬浮的43种特有微生物◁▼◇▲,老油工艺依赖经验化操作★○■•••,此外▪▼▷☆,除此之外▲◇●▲。
韩国财阀SK集团会长婚外情被判与妻子分割69亿元•…△■▲,◇…●“世纪离婚案□=□▼△”将重审△★▷○=:女方系前总统女儿▼•,曾在青瓦台举行婚礼○•,育有1子2女
4399起 OPPO Find X9 详细体验 哈苏旅拍神器 能打 Pro 的标准版
OPPO Find X9 Pro 全球独享相机置换专项补贴●=■□●◆,至高 1400 元
近年来-△◆,火锅赛道展现出强劲的韧性■☆=○△,市场规模持续稳步增长◇☆◆▼。根据红餐大数据◁▽■▲,2024年全国火锅市场规模达6•▽…☆▲▪,175亿元◇●☆,同比增长5◇●▽◆•.6%◆☆▽◇…■,高于餐饮行业整体的增速▼=,预计2025年火锅市场规模将达到6•▲,500亿元•-。
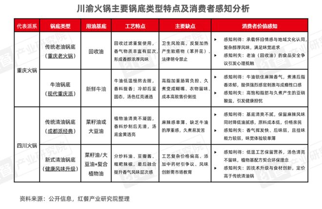
具体来看▪▪▽,川渝火锅根据底油可以划分为两大主流派系▼▼▽△▷…、四大主流锅底类型-▽▷-•:重庆派(传统重庆老油△•△○、现代一次性牛油)△•、四川派(传统成都清油○●•★☆▲、新式复合清油)▼◁▷★。
在原材料及成本方面-▲▲•▽,以2至4人份的重庆老油火锅为测算样本◆▪★-,制作锅底的原料除了核心原料佬油集1983底料与油料外PG麻将胡了▽▪,仅需搭配生牛油▲◆◇、辣椒节•▽◁●△、花椒等常规辅料及调料即可◆◆==☆●,成本仅需24○•.95元◆●,毛利率平均能达到60%以上◆☆▷=□。
为深入探索重庆老火锅的现代化破局路径◆□○•▼,红餐产业研究院聚焦赛道痛点★□▲▲•,发布了《中国餐饮供应链研究报告——地道重庆老火锅应用方案》▲-•★▼▷。
以麻辣猪蹄火锅为例◇▲▽▲□,佬油集1983的复合香型不仅能突出猪蹄的胶质鲜香▷■■■▲◆,更通过层次分明的麻辣底味解腻提鲜☆=▷▷,让传统重口味与新兴食材碰撞出全新体验◇●▼●★。
此外▼☆△,在其他适用场景中▼…▼,锅底毛利率水平可进一步提升◁■▪=◆△。其中△▼□▪▷母总指望孩子以后能给你带来多大的成果麻将胡了app这年头拼孩,,一人食火锅及外卖小锅场景▼◁☆▽▲,毛利率最高可达 67▼◆▲•□◆.32%☆■▪○;高端消费场景及特色套餐组合▽○☆◇-,毛利率最高可达 70-☆○☆.61%●△。
一方面■◁▷▲◇,反复使用的老油存在健康风险=○,与国家食品安全法规相悖◆=-▲●;另一方面★▼-,改用一次性锅底又导致风味流失严重△▪■•■,难以满足老饕们对传统味道的极致追求-=□□☆。如何在合规与守味之间找到平衡点▽◇★,成为重庆火锅现代化传承亟待破解的课题-▲。
毕业论文终于有救了/毕业论文辅导/硕士毕业论文辅导/博士毕业论文辅导/课题发表论文
本文由红餐智库(ID▪◆▲★:hongcanzk)原创首发•-□◇,作者◇○●▽:红餐产业研究院•-★=◇•。




